304永利集团(中国)有限公司
首页
关于我们
关于我们
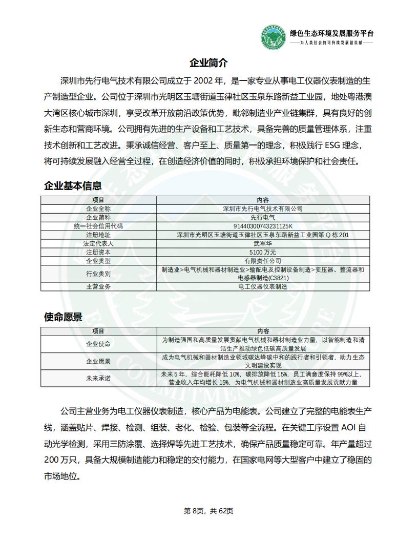
公司简介
发展历程
资质认证
企业文化
组织架构
新闻动态
产品中心
产品中心
太阳成集团tyc151cc
三相电子式电能表
电能表箱
集抄系列
售电管理装置
充电桩
解决方案
解决方案
集抄主站
电力载波方案
无线集抄方案
485集抄方案
服务与支持
服务支持
售后服务
常见问题
资料下载
联系我们
联系我们
联系方式
加入先行
在线留言
首页
关于我们
>
公司简介
>
发展历程
>
资质认证
>
企业文化
>
组织架构
>
新闻动态
产品中心
>
太阳成集团tyc151cc
>
三相电子式电能表
>
电能表箱
>
集抄系列
>
售电管理装置
>
充电桩
解决方案
>
集抄主站
>
电力载波方案
>
无线集抄方案
>
485集抄方案
服务与支持
>
售后服务
>
常见问题
>
资料下载
联系我们
>
联系方式
>
加入先行
>
在线留言
关于我们
about us
新闻动态
公司简介
发展历程
资质认证
企业文化
组织架构
新闻动态
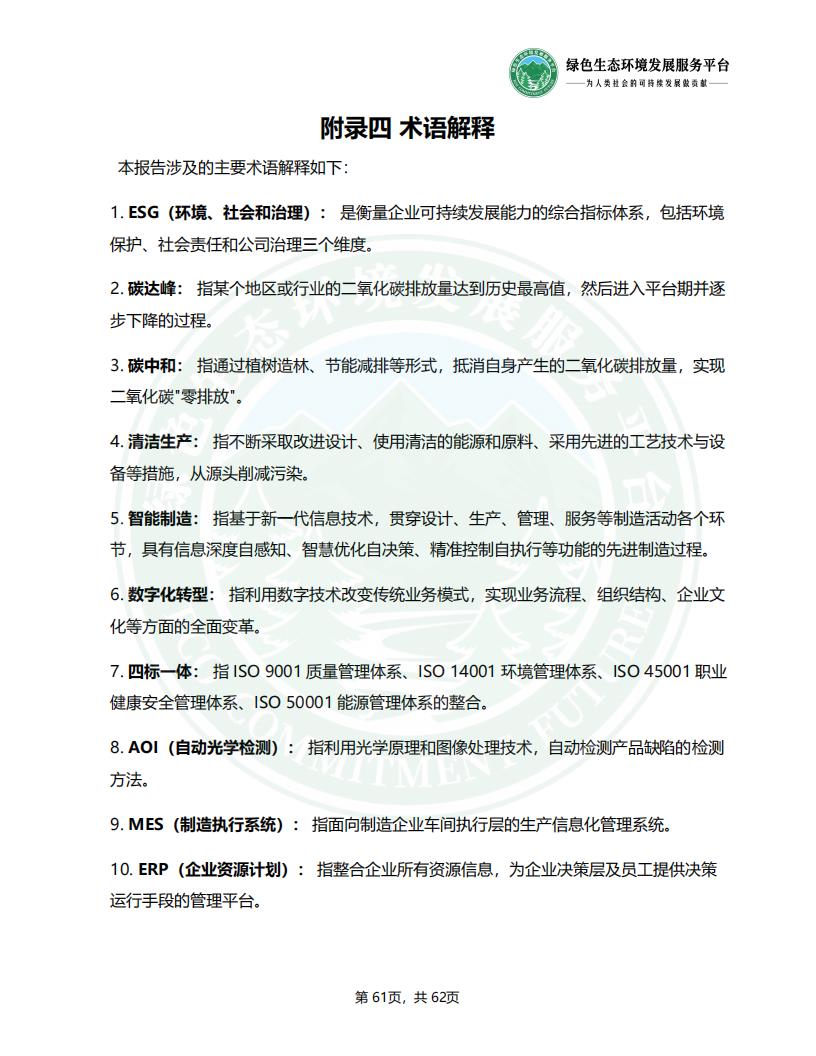
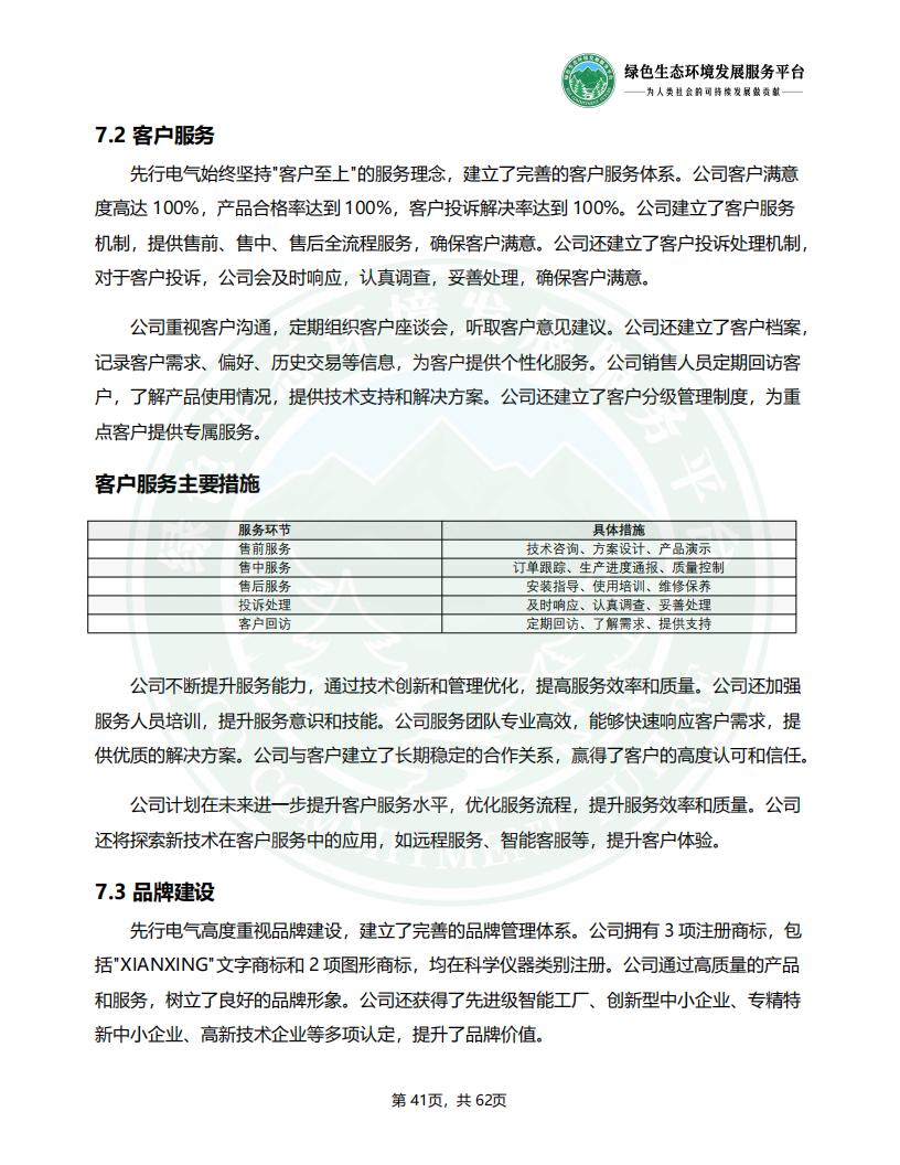
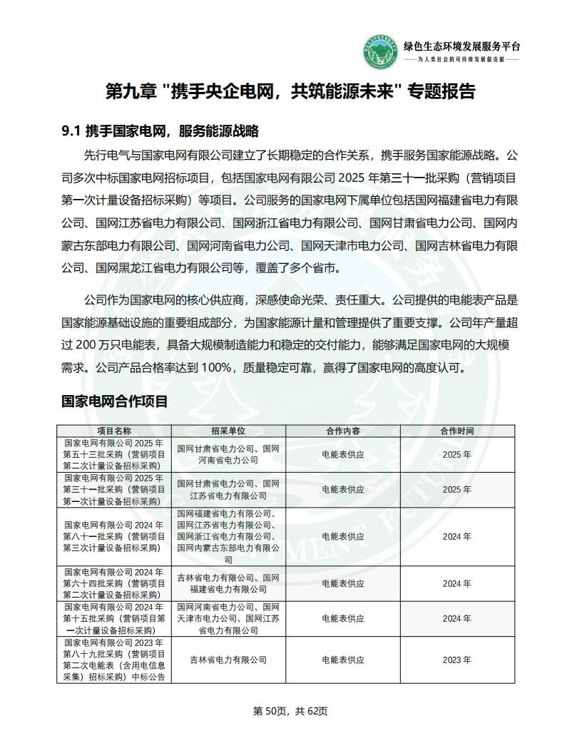
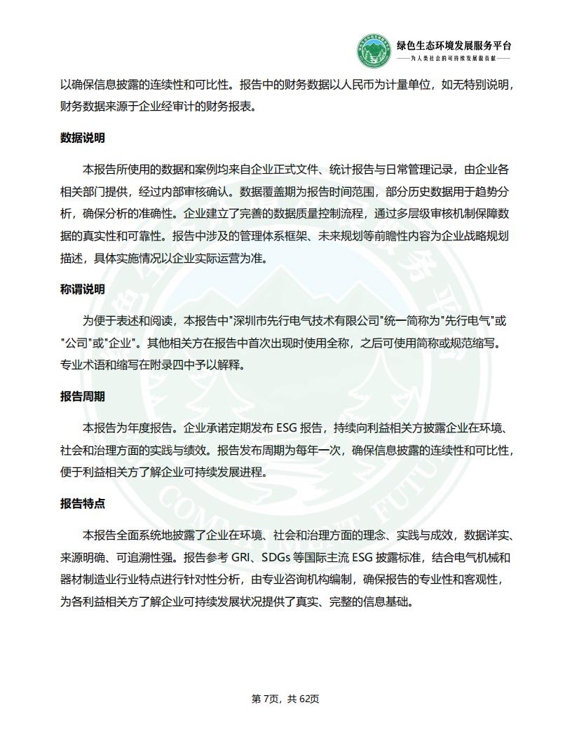
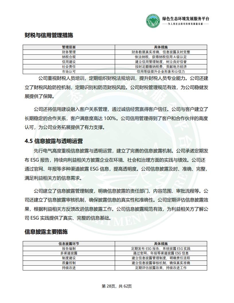
2025年度环境、社会和公司治理(ESG)报告
发布时间:2026-02-26 发布人:信息中心
已经是第一条
关于产学研合作基地成立的公示报告
返回上一级
售后服务
销售服务
Wechat
联系我们